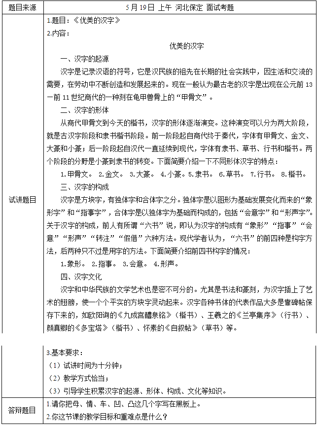
2018上半年高中语文教师资格证面试真题:优美的汉字 答案
整理编辑:贵州教师资格证网 发布时间:2019-05-16
高中语文《优美的汉字》
一、考题回顾

二、考题解析
【教学过程】
(一)情境导入
曾经有位名人说过:世界上有一个伟大的国家,她的每个字,都是一首优美的诗,一幅美丽的画。这个国家就是中国。我国的汉字文化历史悠久,是文明传承至今的重要载体,今天就让我们一起来了解一下神奇有趣的汉字。
(二)以小组为单位展示探究成果
1.汉字的起源
2.汉字的形体
3.汉字的构成
4.汉字的文化
(三)根据课堂所学知识解决语文学习实际中的问题
1.标示出下列成语书写错误汉字,根据汉字构成的有关知识说说错误的原因。
浮想联篇(翩)、损身不恤(殒)、阴谋密计(秘)、以逸代劳(待)
2.我们今天的姓名就包含着很多意义,姓、氏、名、字包含着很重要的信息,联系今天所学知识,初步解读自己名字的意义。试着为自己起一个“字”。
(四)我检测
1.甲骨文距今有________多年的历史,发现单字约________个,具有________特征。
2.汉字发展经历________、________、________、________、________、________、________、________八个阶段。
3.分别举出5个象形、指事、会意字(教材上的除外),并对特点作简要分析。
4.形声字在现代汉语中所占比例在90%以上,整理形声字六种结构方式,填写下表。
位置结构 例字(至少写出3个)
结构位置
上形下声
下形上声
左形右声
右形左声
内形外声
外形内声
5.猜字谜
一点一横长,一撇到南洋,南洋有个人,只有一寸长。(打一字)
百万大军扫白旗,天下无人去对敌。秦王丢了余元帅,大骂将军无马骑。(打四字)
6.情感升华
目前世界掀起了学习汉语的高潮,许多国家都开设了孔子学院,就连中小学也开设汉语课程。作为中国人在感到自豪的同时,更要学好自己的母语——汉语!
(五)小结作业
小结:汉字的音、形、意皆具魅力,足以让每个接近她的人心旷神怡、浑然忘我。汉字之美,还美在她只对真正爱她、懂她的人撩开自己神秘的面纱,希望大家都能够沉醉在汉字的海洋里不知归路。
作业:请同学们课后找一些汉字,体会汉字丰富的内涵。
【板书设计】

【答辩题目解析】
1.请你把母、情、车、凹、凸这几个字写在黑板上。
【参考答案】
母:竖折/竖弯、横折钩、点、横、点
情:点、点、竖、横、横、竖、横、竖、横折钩、横、横
车:横、撇折、横、竖
凹:竖、横折折/横折弯、竖、横折、横
凸:竖、横、竖、横折折折、横
2.你这节课的教学目标和重难点是什么?
【参考答案】
我本课的教学目标是:
1.从整体上了解汉字的演变,积累汉字的起源、形体、构成、文化等知识。
2.收集与整理与汉字有关的传说、书法、字谜、隐语等,探究纠正错别字的方法。
3.了解汉字所承载的中华文化,增强民族自豪感。
教学重难点是:
了解汉字构成知识,解决语文学习实际中的问题。
公告啥时候出?
报考问题解惑?报考条件?
笔试、面试解惑 怎么备考?
考试资料领取?
- 2020下半年中学教师资格证《综合素质》真题及答案
- 2018下半年教师资格证《初中科学》真题及答案
- 2018下半年教师资格证《初中化学》真题及答案
- 2015下半年教师资格证《初中体育与健康学科知识》真题及答案
- 2020下半年教师资格证《高中体育》考试真题答案
- 2019上半年《高中体育》教师资格证真题及答案
- 2018下半年教师资格证考试《高中体育》真题及答案
热搜排行榜
互动交流
贵州教师资格证公众号
获取最新资讯
贵州教师资格证考生群
在线互动交流